Web Analytics Made Easy - Statcounter

Circuito com TDA 2030: Build Your Own Audio Amplifier Diy simple powerful amplifier using tda2030, homemade amplifier 12v ...

If you are looking for How to build a power amplifier tutorial you've came to the right page. We have 25 Images about How to build a power amplifier tutorial like Tda2030 Amplifier Circuit Diagram Pcb Tda2030 Amplifi - vrogue.co, Tda2030 simple amplifier circuit and also TDA2030A com tons circuito amplificador estéreo - Toni Eletrônica. Read more:

How To Build A Power Amplifier Tutorial

How to build a power amplifier tutorial all-audio.pro

How to build a power amplifier tutorial

Tda 2822 усилитель схема

Tda 2822 усилитель схема gkuz-dpb.ru

Tda 2822 усилитель схема

Tda2003 Amplifier Circuit Diagram - Circuit Diagram

Tda2003 Amplifier Circuit Diagram - Circuit Diagram www.circuitdiagram.co

Tda2003 Amplifier Circuit Diagram - Circuit Diagram

Amplifier Circuit Using TIP41 TIP42 & TLE2141C - TRONICSpro

Amplifier Circuit using TIP41 TIP42 & TLE2141C - TRONICSpro tronicspro.com

Amplifier Circuit using TIP41 TIP42 & TLE2141C - TRONICSpro

Tube Amplifier Custom Order, Build Your Own Amplifiers, Fluxion Audio

tube amplifier custom order, build your own amplifiers, fluxion audio www.usaudiomart.com

tube amplifier custom order, build your own amplifiers, fluxion audio ...

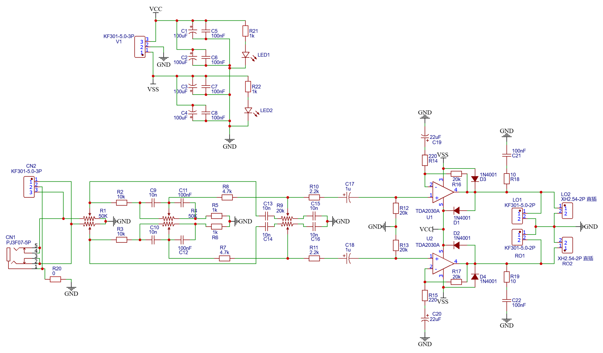
Tda2030 Amplifier Circuit Diagram Pcb Tda2030 Amplifi - Vrogue.co

Tda2030 Amplifier Circuit Diagram Pcb Tda2030 Amplifi - vrogue.co www.vrogue.co

Tda2030 Amplifier Circuit Diagram Pcb Tda2030 Amplifi - vrogue.co

TDA2030A IC Audio Amplifier 18W HI-FI TDA 2030 A – ICHIBOT STORE

TDA2030A IC Audio Amplifier 18W HI-FI TDA 2030 A – ICHIBOT STORE store.ichibot.id

TDA2030A IC Audio Amplifier 18W HI-FI TDA 2030 A – ICHIBOT STORE

An Electronic Circuit With Two Different Types Of Lights And The

an electronic circuit with two different types of lights and the www.pinterest.com

an electronic circuit with two different types of lights and the ...

TDA2030 Amplifier Circuit (DIY), 49% OFF | Pusan.skku.ac.kr

TDA2030 Amplifier Circuit (DIY), 49% OFF | pusan.skku.ac.kr pusan.skku.ac.kr

TDA2030 Amplifier Circuit (DIY), 49% OFF | pusan.skku.ac.kr

DIY Simple Powerful Amplifier Using TDA2030, Homemade Amplifier 12V

DIY simple Powerful Amplifier using TDA2030, Homemade Amplifier 12V www.youtube.com

DIY simple Powerful Amplifier using TDA2030, Homemade Amplifier 12V ...

Skema Power Amplifier Ic 12 Volt At Amy Dieter Blog

Skema Power Amplifier Ic 12 Volt at Amy Dieter blog storage.googleapis.com

Skema Power Amplifier Ic 12 Volt at Amy Dieter blog

TDA2030A Com Tons Circuito Amplificador Estéreo - Toni Eletrônica

TDA2030A com tons circuito amplificador estéreo - Toni Eletrônica te1.com.br

TDA2030A com tons circuito amplificador estéreo - Toni Eletrônica

Amplifier Circuit Diagram Using Tda2030 - Electronics Help Care

Amplifier circuit diagram using tda2030 - Electronics Help Care electronicshelpcare.net

Amplifier circuit diagram using tda2030 - Electronics Help Care

Simple Audio Amplifier Circuit Diagram

Simple Audio Amplifier Circuit Diagram manualseeleeukf.z21.web.core.windows.net

Simple Audio Amplifier Circuit Diagram

Tube Amplifier Custom Order, Build Your Own Amplifiers, Fluxion Audio

tube amplifier custom order, build your own amplifiers, fluxion audio www.ukaudiomart.com

tube amplifier custom order, build your own amplifiers, fluxion audio ...

How To Make An Audio Amplifier Circuit

How To Make An Audio Amplifier Circuit userlistposthouses.z14.web.core.windows.net

How To Make An Audio Amplifier Circuit

TDA 2030 Single Supply Circuit Tech And Circuits: 15 Watt Tda 2030

TDA 2030 Single Supply Circuit Tech and circuits: 15 watt tda 2030 pcb4.pages.dev

TDA 2030 Single Supply Circuit Tech and circuits: 15 watt tda 2030 ...

TDA2030 Transistor Amplifier Circuit, 50% OFF

TDA2030 Transistor Amplifier Circuit, 50% OFF iscclimatecollaborative.org

TDA2030 Transistor Amplifier Circuit, 50% OFF

Audio Amplifier Circuit Diagram Using Ic Tda2030 Audio Ampli

Audio Amplifier Circuit Diagram Using Ic Tda2030 Audio Ampli circuitasistentit2m.z14.web.core.windows.net

Audio Amplifier Circuit Diagram Using Ic Tda2030 Audio Ampli

Tda2030 Subwoofer Circuit Diagram

Tda2030 Subwoofer Circuit Diagram afdammingcoschematic.z14.web.core.windows.net

Tda2030 Subwoofer Circuit Diagram

Simple Audio Amplifier Circuit

Simple Audio Amplifier Circuit marsanoh5schematic.z4.web.core.windows.net

Simple Audio Amplifier Circuit

Tda2030 Simple Amplifier Circuit

Tda2030 simple amplifier circuit all-audio.pro

Tda2030 simple amplifier circuit

Small Speaker Amplifier Circuit

Small Speaker Amplifier Circuit usermanualcontrate.z21.web.core.windows.net

Small Speaker Amplifier Circuit

Tube Amplifier Custom Order, Build Your Own Amplifiers, Fluxion Audio

tube amplifier custom order, build your own amplifiers, fluxion audio www.ukaudiomart.com

tube amplifier custom order, build your own amplifiers, fluxion audio ...

Tube Audio Amplifier Custom Order, Build Your Own Amplifiers, FLUXION

tube audio amplifier custom order, build your own amplifiers, FLUXION www.usaudiomart.com

tube audio amplifier custom order, build your own amplifiers, FLUXION ...

Tube amplifier custom order, build your own amplifiers, fluxion audio .... tda 2030 single supply circuit tech and circuits: 15 watt tda 2030 .... An electronic circuit with two different types of lights and the ...